🔗Database Clustering & Streaming Architecture

Secure and scalable cloud and on-prem infrastructure designed to support business systems, performance, and reliability.Omega IT Group delivers specialist infrastructure consultancy, cloud architecture, and managed security services for organisations that demand precision, reliability, and technical depth.


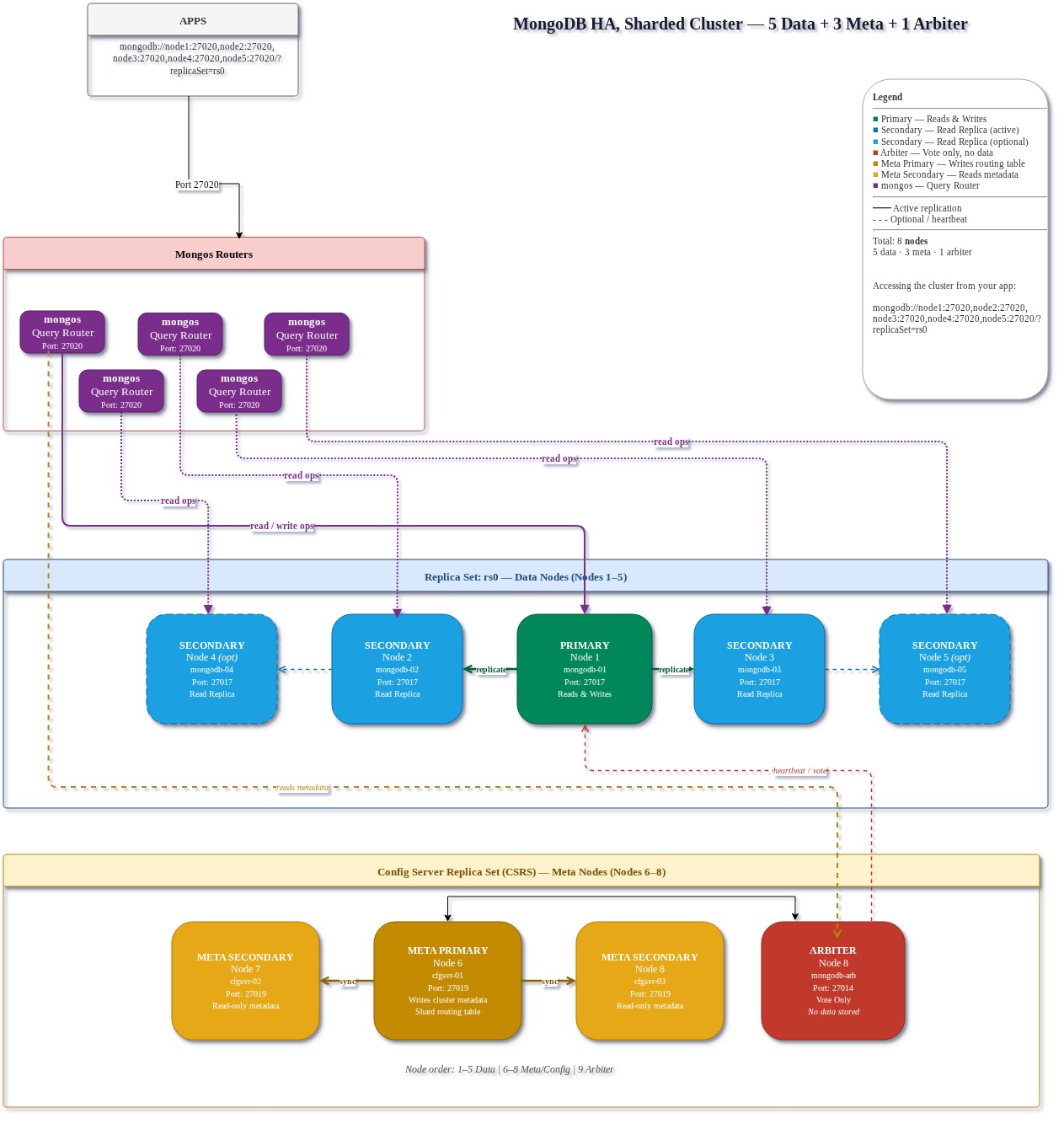
🍃MongoDB & Database Cluster design

Database architecture that performs at scale. See this example here 👉
We design and manage high-availability MongoDB environments built for production workloads. 

– Replica set and sharded cluster deployment
– Automated provisioning with Ansible
– Performance tuning and query optimisation
– Security hardening and access control
– Backup and disaster recovery planning
– Monitoring and capacity planning
– Migration to clustered architecture

 


🛢MySQL Galera Cluster Design

Highly available database architecture engineered for consistency, resilience, and production-scale workloads.
We design and manage multi-node MySQL Galera clusters built for mission-critical environments.

– 5-node synchronous Galera cluster deployment
– Multi-master replication architecture
– Automated provisioning with Ansible
– Load balancing and intelligent traffic distribution
– Quorum design and split-brain prevention
– Performance tuning and InnoDB optimisation
– Security hardening and access control
– Monitoring, health checks and capacity planning
– Migration from standalone or master-slave setups

 


⚡ Apache Kafka & Event Streaming Infrastructure

Real-time data streaming architecture for organisations that need to move, process, and act on high-volume data at scale.
The same foundation used by Tesla, LinkedIn, Uber, and the world’s largest data platforms.

– Kafka cluster design, deployment, and management
– Broker configuration and tuning
– Partition and replication strategy
– High-availability multi-broker cluster setup
– Performance tuning and throughput optimisation
–  Monitoring with Prometheus and Grafana

 


Work With Omega IT Group

Our engagements are consultancy-led and technically rigorous.
Every project begins with a structured discovery consultation to assess architecture, risk, and scalability requirements.

We work with:

– SaaS platforms
– FinTech environments
– Data-driven organisations
– Businesses operating revenue-critical systems

Investment & Engagement

Enterprise infrastructure deployments, migrations, and retained consultancy are scoped individually based on architectural complexity and operational requirements.

📞 +44 7950 859238
📧 info@omegaitgroup.com
👉  View Enterprise Infrastructure Pricing →